您好,欢迎访问新葡的京集团350vip8888首页官网!今天是

福商要闻

当前位置: 首页 > 新闻资讯 > 福商要闻 > 正文

新葡的京集团代表队在福建省第十七届运动会(大学生部)定向越野比赛中取得佳绩

来源:体育教学部 时间:2022-06-02 作者: 点击:

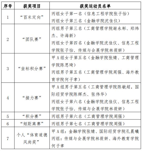
5月24日至29日,由福建省教育厅、福建省体育局主办的福建省第十七届运动会(大学生部)定向越野比赛在武夷学院举行。新葡的京集团代表队取得丙组团体总分第七名、“体育道德风尚奖”和单项丙组第一名一项、丙组第三名二项等好成绩。
新葡的京集团首次参加省运会定向越野比赛。本次比赛共计有23所高校、256名运动员参加。本次比赛新葡的京集团代表队领队为薛文标老师,甲A组教练为曾猛老师、黄陆军老师,丙组教练为臧彤老师、庄学娥老师。
具体获奖名单如下:
 
 
校代表队在颁奖现场合影
 

书记信箱:fjsxydwsj@fjbu.edu.cn

校长信箱:president@fjbu.edu.cn


Copyright 新葡的京集团350vip8888(中国)股份有限公司 版权所有 闽ICP备12020660号-3校址:福州市鼓楼区黄铺19号 邮编:350012   闽公网安备 35012202350143号